【五分钟讲实验】那些你不知道的WB问题及故障排除方法!
时间:2024-01-08 阅读:1296
蛋白质印迹法的主要步骤

实验过程中所使用的缓冲液可能不是目标蛋白的最佳选择,因此检查缓冲液中使用的去污剂或还原试剂的类型,以确定它们是否最适合实验目标。一个简单的解决方案是根据文献中详细记录的 RIPA 缓冲液组成重新制备缓冲液。

1. 直接抗体检测与间接抗体检测
直接蛋白质印迹法使用一种抗体进行检测,而间接蛋白质印迹法使用两种抗体:识别靶标的一抗和与一抗相互作用的标记二抗(如 HRP 标记)。在蛋白质印迹的直接检测方法中,一抗直接与报告酶(如AP或荧光染料)偶联,用于在单个孵育步骤后检测膜上的蛋白抗原。
2. 蛋白质印迹直接和间接检测的优缺点

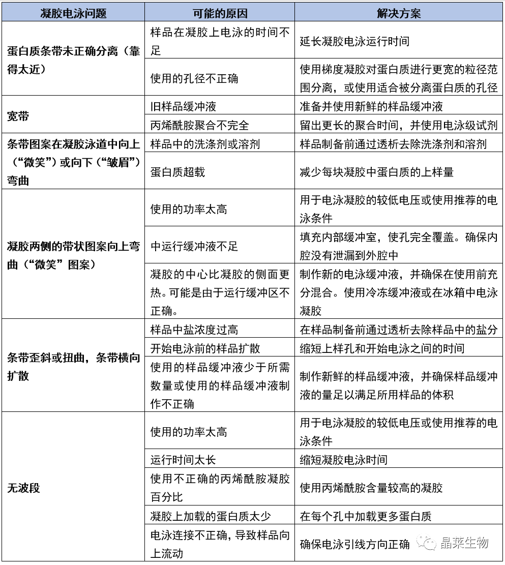
1.常见问题及解决方法

2. 准备阶段问题
① 在处理用于蛋白质印迹样品的组织和细胞时,必须尽可能保持冷冻状态。样品蛋白质很容易被组织或细胞中存在的酶降解,因此必须用液氮冷冻样品并将其保存在干冰上以保存样品的蛋白质。此问题也适用于冷冻和解冻样品。多次冻融循环会干扰蛋白质的质量,因此最好限制样品经历此循环的次数。
② 离心或分馏样品有助于浓缩样品中的蛋白质,但会导致蛋白质损失。在细胞碎片中发现的一些高浓度蛋白质是肌球蛋白或钙触菜素。去除细胞碎片通常会导致样品中这些蛋白质的含量大大降低。分离也可能导致类似的问题,因此在使用这些方法之前验证离心或分离不会导致靶蛋白损失非常重要。
3. 抗体问题
① 为确保抗体发挥预期功能,研究人员应在实验使用前验证抗体。通常由有问题的抗体引起的问题包括信号弱、无信号或非特异性条带检测。
② 如果验证抗体后问题仍然存在,则蛋白质浓度可能过高。蛋白质印迹通常适用于凝胶中每条泳道约10-40 μg的蛋白质,因此,如果样品蛋白质浓度高于40 μg,则降低蛋白质浓度是有益的。
③ 建议研究人员在进行实验之前始终使用阳性和阴性对照测试抗体。该方法可确保抗体在预期时结合,并且在靶蛋白缺失时不与蛋白质结合。对于阳性对照,使用纯化的蛋白样品和/或已知具有靶蛋白的组织或细胞与抗体一起孵育。对于阴性对照,合适的方法是使用敲除或敲低样本检测抗体,因为这些情况下蛋白质不应存在或含量非常低.说都是很好的阴性对照。如果实验中使用的抗体未能与阳性对照结合,则抗体是问题所在。
④ 除了验证抗体外,研究人员还可以使用重组抗体代替动物抗体进行实验。由于这些抗体是由其序列制成的,因此批间差异很小。尽管重组抗体仍应进行验证,以确保其结合功效,但它们可以获得更准确和可重复的结果。
关于晶莱
关注公众号,了解更多!















