
时间:2026-01-12浏览次数:1057
子宫内膜癌(carcinoma of the endometrium),又称为子宫体癌(carcinoma of the corpus uteri),是妇科常见的恶性肿瘤,仅次于子宫颈癌。
子宫内膜癌类器官是从患者子宫内膜癌组织中提取细胞,在体外培养形成的三维结构,能够模拟原发肿瘤的基因突变和表达特征。这些类器官可用于药物筛选和疾病建模,是研究子宫内膜癌的重要工具。例如,研究发现,通过阻断患者来源的异种移植物(PDX)中激活的FGFR2c,使用FGFR2c抑制剂可导致显著的肿瘤生长抑制,治疗后的小鼠存活率显著增加。此外,Girda等使用无血清的新型培养模式,成功对子宫内膜癌组织来源的类器官进行构建及传代,并使用雌激素类似物对其进行敏感度测试,发现子宫内膜癌类器官对雌激素产生了浓度依赖性的反应。
子宫内膜着床失败是不育的重要原因,但目前对于其背后的机制尚不明确,主要是缺乏能够构建有组织的子宫内膜结构并在体外重现着床过程的技术。
尽管已经有了子宫内膜类器官,但它们仅由上皮细胞构成,且其顶端面向内部,阻碍了胚泡附着。此外,这些类器官被嵌入在细胞外基质(ECM)中,这可能阻碍胚泡与上皮细胞的直接接触。

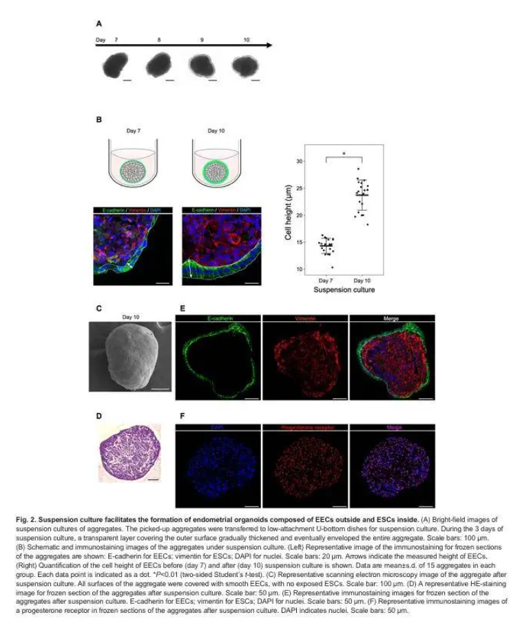
构建顶端向外的小鼠子宫内膜类器官的步骤
1.. 小鼠子宫组织分离
- 使用胶原酶和DNase I在无Ca²⁺/Mg²⁺的PBS中消化30分钟,37°C水浴,100bpm摇晃
- 用冰冷PBS稀释至15ml,收集上皮细胞分数
获得子宫内膜上皮细胞(EECs)和基质细胞(ESCs)的分离物
2. 细胞培养
- 将分离的细胞重新悬浮在基础培养基中,并离心两次
- 将上皮细胞分数与基质细胞分数混合,接种到12孔培养板中,每孔1ml扩增培养基(不涂任何涂层)
- 37°C,5%CO₂培养箱中培养,第1、3、5天更换培养基
细胞开始在培养板边缘向中心自然聚集,形成环状结构
3. 聚集体的收集与再接种
- 第3天,用1000μl移液管收集环状聚集体到1.5ml管中,通过剪短尖端的200μl移液管吹打分散成小聚集体
- 将小聚集体重新接种到同一培养皿中
EECs倾向于位于外围,ESCs占据内部
4. 转移到低黏附培养皿
- 第7天,将每个聚集体分别挑出,并在96孔低黏附U型底培养皿中用扩张培养基培养
- 每两天更换一次培养基
经过3天悬浮培养(第10天),类器官形成
5. 悬浮培养以促进类器官形成
悬浮培养过程中,覆盖外表面的透明层逐渐增厚,最终完全包裹整个聚集体
类器官外层由EECs组成,内层由ESCs填充,形成顶端向外的结构
6. 激素处理以诱导接受状态
使用雌二醇(E2)、cAMP和醋酸甲地孕酮(MPA)处理类器官48小时
类器官对激素有响应,可模拟体内子宫内膜的接受状态
7. 与胚泡共培养
将处理后的类器官与从GFP转基因小鼠获得的胚泡在低黏附U型底培养皿中共培养
观察胚泡附着、上皮内陷、吞噬作用和侵入等着床过程


