
时间:2026-02-06浏览次数:110
药物诱导的神经毒性是导致候选药物研发终止的主要原因。类器官为揭示传统方法可能无法检测的毒性机制提供了强大模型。
简单的二维细胞培养模型可能忽略与CNS微环境复杂细胞相互作用相关的毒性机制。尽管小鼠模型能复制CNS的部分复杂性和多样性,但可能无法准确反映人类对毒素的特异性反应。
例如,由于缺乏类似于人类脑组织的体外模型,长春新碱神经毒性的机制研究历来聚焦于外周神经元。2019年iPS细胞来源的脑类器官揭示了长春新碱对脑发育的神经毒性作用,鉴定出细胞外基质(ECM)介导的信号传导,并突显了基质金属蛋白酶在此过程中的功能。

这些研究说明复杂三维脑类器官系统有利于探索涉及发育中人类脑组织的结构和细胞复杂性毒性机制。脑类器官可通过长期培养实现功能成熟。
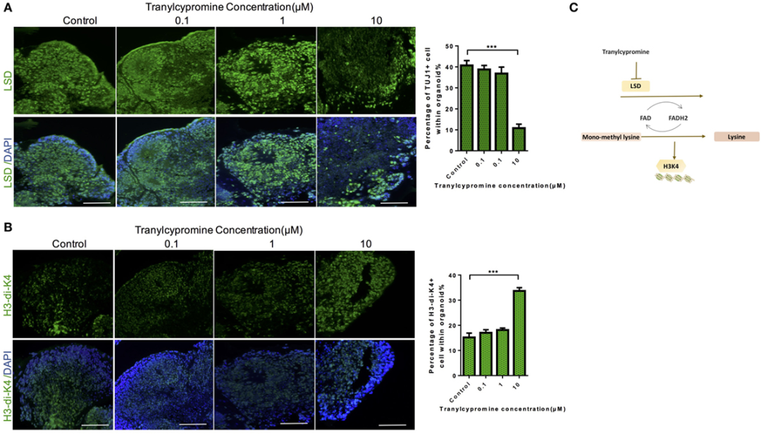
成熟的脑类器官也被用于研究抗抑郁药物氨苯环丙胺对脑发育的影响。研究表明氨苯环丙胺通过转录抑制BHC110/LSD1靶向基因和组蛋白H3赖氨酸4去甲基化,发现该药物对神经元和星形胶质细胞均存在剂量依赖性脑损伤。
(DOI:10.3389/fneur.2017.00626)

iPS细胞来源的脑类器官被用于评估化疗诱导的神经毒性(特别是紫杉醇),也证明了类器官在评估小分子诱导神经毒性中的实用性
(DOI: 10.3389/fmolb.2022.1006497)。
上一篇:药物胃肠道毒性评价
下一篇:类器官的药物临床前安全性评价
