呼吸疾病模型构建给药方式你选对了吗:滴鼻、气管滴注、雾化吸入!
时间:2026-03-09 阅读:254
在呼吸领域研究中,小鼠是探索肺部疾病机制、筛选研发呼吸道药物的核心实验模型,而给药方式直接决定药物能否突破呼吸道屏障、精准抵达 “肺泡战场”,更是实验结果真实可靠的关键。滴鼻、气管滴注、雾化吸入,三种常见的肺部给药方式看似都能将药物送入小鼠呼吸道,实则在靶向性、操作难度、生理贴合度上天差地别,选不对不仅会让药物 “打偏”,更会导致实验数据失真、研究方向跑偏!
今天就带大家全方位拆解这三种给药方式的优劣,教你精准匹配实验需求,让药物直达病灶,让实验数据更有说服力!
本是同途给药,路径功效各不同!
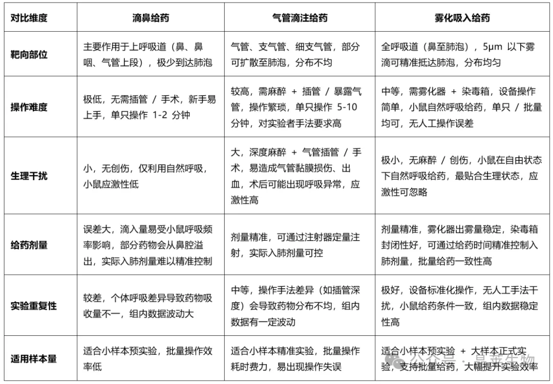
三种方式均以小鼠呼吸道为给药入口,但药物进入的深度、分布范围、吸收效率,却因操作原理不同走上了完全不同的 “赛道”,从鼻腔到气管,再到肺泡,每一种方式都有自己的 “主攻阵地”。
1. 滴鼻给药:入门级操作,浅呼吸道 “轻骑兵”
滴鼻给药是利用小鼠鼻腔的自然呼吸,将液体制剂滴入鼻腔,药物随呼吸进入鼻道、鼻咽部等上呼吸道区域,是最基础、最易上手的肺部给药方式。无需复杂设备,仅需移液枪、麻醉剂即可完成,堪称呼吸实验的 “入门操作”。
2. 气管滴注给药:精准直达气管,中短途 “突击手”
气管滴注需先对小鼠进行深度麻醉,通过手术暴露气管或经口 / 鼻插管,将药物直接注射入气管内,药物依靠重力和小鼠微弱呼吸向下扩散至支气管、细支气管区域,实现呼吸道中下段的靶向给药,是介于滴鼻和雾化之间的 “精准注射式” 给药方式。
3. 雾化吸入给药:仿生理雾化,全呼吸道 “全覆盖军团”
雾化吸入是利用雾化器将液态药物雾化成 5μm 以下的微小雾滴,让小鼠在自然呼吸过程中,将雾滴吸入呼吸道,雾滴可随气流直达细支气管和肺泡,实现全呼吸道尤其是肺泡区域的均匀给药,是最贴合人体临床呼吸道给药的实验方式,也是目前肺部疾病研究的 “主流优选”。
外表看似同类,内在却天差地别,这些差异决定实验成败!
三种给药方式的核心差距,藏在靶向性、操作难度、生理影响、实验重复性四大维度里,而这些差异,直接影响药物的作用部位和实验结果的可靠性,尤其在肺泡相关研究中,选择不当会让实验从源头出错!
核心维度大比拼:一张表看懂优劣差异

场景适配大不同:选对方式,才是实验成功的关键
没有最好的给药方式,只有最匹配实验需求的方式,结合研究目标选择给药方式,才能让药物 “物尽其用”,让实验数据更贴合研究初衷!
1. 滴鼻给药:适合上呼吸道研究的 “轻量选择”
若你的研究聚焦上呼吸道疾病(如过敏性鼻炎、鼻咽炎、气管上段炎症),仅需药物作用于鼻、鼻咽等浅呼吸道区域,滴鼻给药是最优解。
比如探索过敏性鼻炎的发病机制、筛选鼻用抗过敏药物,滴鼻给药可直接让药物作用于病变部位,且操作简单、小鼠应激小,能快速获得初步实验结果。注意:若研究涉及肺泡(如肺炎、肺纤维化、肺癌),滴鼻给药完全不适用,药物几乎无法抵达肺泡,会导致实验结果完全失真。
2. 气管滴注给药:适合中下段呼吸道的 “精准注射”
若你的研究聚焦气管、支气管疾病(如支气管炎、支气管哮喘),需要药物精准作用于呼吸道中下段,且对给药剂量有严格要求,气管滴注是合适的选择。
比如筛选治疗支气管炎的注射用药物、探索支气管哮喘的气道重塑机制,气管滴注可让药物直接进入气管 - 支气管区域,剂量精准可控。注意:该方式创伤大、小鼠死亡率略高,实验前需对实验者进行专业操作培训,且不适合长期重复给药实验,多次插管易造成小鼠气管永久性损伤。
3. 雾化吸入给药:适合全呼吸道 / 肺泡研究的 “黄金标准”
若你的研究聚焦肺泡相关疾病(如新冠肺炎、肺纤维化、肺泡癌、急性呼吸窘迫综合征),需要药物精准抵达肺泡并均匀分布,雾化吸入是唯一优选,也是最贴合人体临床的给药方式(人体呼吸道给药多为雾化吸入),实验结果的临床转化价值最高。
比如探索肺泡癌的药物治疗机制、筛选抗肺纤维化的雾化药物、研究新冠病毒对肺泡的损伤机制,雾化吸入的微小雾滴可直达肺泡,实现药物的靶向作用,且无创伤、重复性好,是大样本正式实验的最佳选择。拓展:雾化吸入也适合全呼吸道炎症、哮喘等研究,可实现药物从鼻到肺泡的全覆盖,更贴合疾病的实际发病状态。
实用给药攻略:这些细节,让实验数据更靠谱!
选对给药方式只是第一步,想要让药物精准抵达 “肺泡战场”,这些实操细节千万不能忽略,一个小失误,就可能让前期努力前功尽弃!
1. 明确研究靶点,不盲目跟风
先锁定药物的核心作用部位:上呼吸道选滴鼻,气管 - 支气管选气管滴注,肺泡 / 全呼吸道选雾化吸入,切勿为了操作简便,用滴鼻代替雾化做肺泡研究,避免实验数据失真。
2. 严控给药条件,减少误差
① 滴鼻 / 气管滴注:给药前统一小鼠的麻醉深度(若需麻醉),滴鼻时让小鼠保持头部后仰姿势,减少药物溢出;气管滴注时固定插管深度,避免损伤气管黏膜。
② 雾化吸入:选择医用级小动物专用雾化器,保证雾滴粒径在 5μm 以下(雾滴过大无法抵达肺泡);使用封闭性好的染毒箱,保证给药环境的温度(20-24℃)、湿度(40%-60%)一致,且每次给药时间固定。
3. 匹配小鼠状态,降低应激
对应激敏感的实验(如呼吸功能检测、行为学联合实验),优先选择雾化吸入或滴鼻,避免气管滴注的手术创伤影响小鼠后续生理状态;
长期重复给药实验(如慢性肺纤维化模型),严禁使用气管滴注,选择雾化吸入,减少对小鼠呼吸道的持续性损伤。
4. 预实验验证剂量,精准把控
无论选择哪种方式,正式实验前均需做小样本预实验,验证不同给药剂量下小鼠的药物反应和实际入肺效率,确定最佳给药剂量,避免因剂量过高导致小鼠中毒、剂量过低无实验效应。
5. 统一操作人员,保证一致性
气管滴注因操作手法要求高,建议由同一名实验者完成所有操作;雾化吸入需固定设备参数(如出雾量、雾化时间),避免不同人员操作导致的设备误差。
总结发言:选对给药方式,就是实验成功的一半!
在小鼠肺部疾病研究中,给药方式的选择不是 “随便选选”,而是研究靶点、实验需求、生理贴合度的精准匹配。滴鼻是上呼吸道研究的 “入门利器”,气管滴注是中下段呼吸道的 “精准工具”,而雾化吸入,是肺泡研究和临床转化研究的 “黄金标准”,更是让药物精准抵达 “肺泡战场” 的核心选择!
作为科研人,摸清每种给药方式的 “脾气”,让药物直达病灶,才能让实验数据更有说服力,让研究成果更具临床价值!你在呼吸实验中有没有遇到过给药方式的困惑?或者想了解更多小动物肺部给药的实操技巧?赶快联系我们吧,专业的事交给专业的人!
晶莱生物助力您科研
科研助力,赋能您的每一个呼吸领域项目
觉得本文对您有帮助?我们为您准备了更丰富的呼吸领域科研资源,助您事半功倍!
关于我们【晶莱生物】是拥有十年经验的专业科研服务平台,深度掌握300 + 种动物模型构建技术,其中呼吸领域模型(肺纤维化、肺炎、哮喘、肺泡癌、ARDS 等)构建技术已实现标准化、高成功率,覆盖药物筛选、机制研究、临床前验证等全研究阶段。
我们为您提供一站式科研服务:从课题设计、动物模型构建、给药操作、分子生物学实验,到数据统计分析、图表绘制与文章润色,全流程技术支持,让您的呼吸领域研究更高效、更精准。
至今我们已成功协助客户完成10000 + 个国自然项目,与国内500 + 家生物医药公司、高校及医院建立紧密合作关系,助力众多科研工作者在呼吸领域攀登学术高峰!选择我们,就是选择可靠、专业与高效,让您的每一次呼吸实验都精准落地,让每一项科研成果都掷地有声!
关于晶莱















