
时间:2026-01-30浏览次数:712
类器官是来源于组织干细胞的体外培养物,被广泛应用于模拟健康和病变的组织。作为一种通用的体外模型,类器官已被用于解决各种生物学和临床问题,从基础干细胞和发育生物学到疾病建模、药物筛选、以及个性化药物的合理设计等。传统的实验方法,如显微成像和 bulk 转录组测序已经对类器官生物学有了相当大的了解,证明了它们作为离体组织替代物的实用性。
单细胞测序技术(scRNA-seq)作为研究细胞异质性的主流工具,近几年在神经科学、发育生物学和肿瘤免疫等方面的研究中起到了巨大的推动作用,以前.所未有的精度揭示了更丰富的生物学机理。伴随着类器官技术的成熟,单细胞测序技术与类器官的结合也孕育了更多的研究机会,将极大地释放类器官的应用价值。一方面,单细胞测序能够系统地描述类器官的细胞组成和发育过程,不仅可以更全面地验证类器官作为人类生物学模型的可靠性,也为类器官的培养条件优化与筛选提供依据。更为重要的是,单细胞测序技术能够更全面地解析不同实验处理下的类器官在细胞发育、空间结构和细胞信号通讯上的特点,这不仅可以帮助我们探究更丰富的生物学机制问题,还将推动类器官在药物开发和精准治疗中的巨大应用。
类器官技术的发展
类器官是一种从特定疾病患者身上提取的干细胞或组织,在特定的 3D 微环境中培养分化,形成多功能性的细胞类型并通过自我组织形成小型化的体外器官模型。通常,类器官具有以下三个特点:
1)与原器官有类似的组织学特征,
2)拥有原器官部分的生物学功能,
3)由多谱系的细胞组成。
类器官从大类上分为组织类器官和多能干细胞分化的类器官两种(图 1)。其中组织类器官包括肿瘤类器官和成体组织类器官:肿瘤类器官是在离体状态下依然能模拟肿瘤特征的细胞组织团,可以个性化地指导化疗用药;成体组织类器官主要是利用成体组织中干细胞,发育为和原器官非常接近的细胞组织团,可以替代原器官研究药物毒性或新冠等病毒的感染机理。多能干细胞分化的类器官是利用胚胎干细胞或诱导多功能干细胞分化来的类器官,可以研究器官发育的过程。与成体组织类器官相比,多能干细胞分化的类器官更容易扩增,有可编辑性和更多样性的特点(图 2)。如在大规模样品需求实验中我们需要更多的样品,获得基因编辑的类器官,或获得大脑和心脏类器官这些特殊的类器官,都需要建立多能干细胞分化的类器官。相比之下,成体组织类器官自我更新能力有限,主要优点是成熟度高。因此,不同种类的类器官在可用性、可编辑性、成熟度和多样性方面各有利弊。

图 1 人类类器官模型

图 2 多能干细胞分化类器官的多样性
早期类器官的起源可以追溯到 1907 年(图 3)。近年来,许多类器官的 3D 培养系统逐渐被建立起来,包括来源于人类多能干细胞的消化道、视网膜、大脑、肝脏、肾脏、胃、肺、胰腺、结肠、心脏和血管等类器官和来源于成体组织胃、肝脏、胰腺、胎盘和肺的类器官(图 4)。类器官技术也先后被 2013 年 Science 誉为十大科技进展,被 2017 年 Nature Methods 评为生命科学领域的年度技术。

图 3 类器官发展历史过程

图 4 不同种类的类器官产生时间线
类器官结合单细胞测序技术成为研究热点
为了充分发挥人类类器官的潜力,我们需要应对各种关键的挑战,其中最紧迫的是更好地描述和验证类器官作为人类生物学模型的可靠性。单细胞转录组平台在解决这些问题中起着关键作用:类器官及其发育过程中全面的分子图谱可以以前.所未有的细节揭示细胞状态和转录调控过程,并可以与体内相应的人体组织进行对比,为评估类器官提供强有力的新方法。
2021 年发表在 Nat Commun 上的一篇文章报告了患者来源的胰腺癌(PDAC)类器官的 scRNA-seq 分析,揭示了类器官间细胞状态的异质性和保守的发育层次。研究从 18 个原发性肿瘤和两个匹配的肝转移瘤中获得 PDAC 类器官,通过 scRNA-seq 分析,确定了患者之间共享的肿瘤细胞状态,包括循环祖细胞和分化的分泌细胞。基于 Bulk 测序,PDAC 通常分为「classical」和「basal-like」转录亚型,后者预后较差,该研究通过 scRNA-seq 将细胞状态与癌细胞的不同发育水平、转录亚型相关联,很好地解释了不同转录亚型与预后关联的原因。在基于成像的药物筛选中,「classical」 转录亚型与更好的药物反应相关,该研究通过 scRNA-seq 揭示了与 PDAC 转录亚型相关的细胞发育状态和功能层次,并支持使用 PDAC 类器官作为体外肿瘤异质性研究的临床相关模型。

图 5 PDAC 类器官的肿瘤间异质性
另外,通过 scRNA-seq 分析中所获得的细胞发育方面的规律也为类器官的培养优化提供了指导。2019 年在 Nature 发表的一项研究中采用 10XGenomics 平台对诱导时间为 3 个月和 6 个月的 21 个大脑类器官 (brain organoids) 的 166242 个单细胞进行测序分析。研究发现 95% 的类器官可产生一致的细胞类型,进而具有相似发育轨迹。不同干细胞系产生的类器官在产生的细胞系中具有可重复性。这一发现表明中枢神经系统复杂细胞多样性的发育无需在胚胎中进行,细胞终末分化类型的建立可来源于多种干细胞和生长环境。

图 6 类器官培养过程中的细胞类型相似
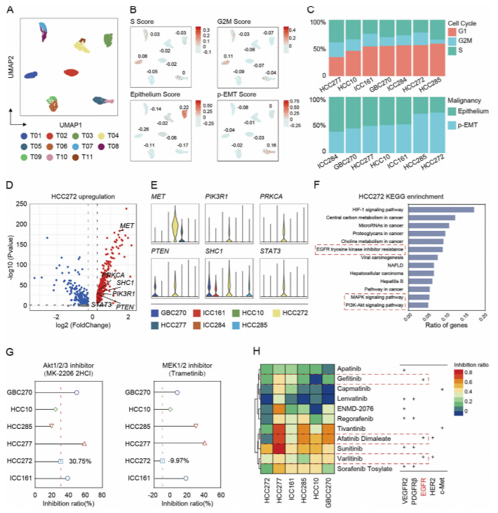
同时,scRNA-seq 使类器官在药物筛选中的价值得到了极大的发挥。2021 年在 Advanced Science 发表的一项研究中采用 scRNA-seq 技术揭示了肝胆肿瘤类器官的异质性及其耐药机制,研究者从 7 例患者中建立了患者来源的肝胆肿瘤类器官,并利用 scRNA-seq 分析了肿瘤间和肿瘤内的异质性,揭示了它们表达与细胞周期、缺氧和上皮状态相关的转录程序的内在变量。并且,研究者发现癌症干细胞的异质性可能导致肿瘤微环境的多样性,从而导致药物反应。此外,研究者在耐药亚群中发现了独特的代谢通路,这可能是不同分子特征和耐药性的关键。这些数据揭示了肝胆肿瘤类器官的肿瘤异质性和相关的调节肿瘤耐药性的关键亚群的新见解。此外。利用 scRNA-seq 和多种药物筛选,在肝癌类器官中发现了一类广谱耐药的样本,进一步分析揭示这类样本具有代谢优势特性,样本内 GAPDH+cluster 与 NEAT1+cluster 通过受体-配体相互作用,诱导了后者 CD44/JAK-STAT 信号通路的激活,从而诱导肿瘤耐药。该研究首次运用肝癌类器官模型,提出了肿瘤内不同细胞亚群协作导致肿瘤耐药的分子机理,为肝癌临床治疗提供了新思路和新策略。

图 7 肝胆肿瘤类器官的药筛图谱
综上,可以看出单细胞测序与类器官技术的结合,可以系统地探索之前很难触及的未知领域,使个性化药物研发成为可能。
参考文献:
1. Human Cell Atlas 『Biological Network』 Organoids. The Organoid Cell Atlas. Nat Biotechnol. 2021 Jan;39(1):13-17.
2. Human organoid models to study SARS-CoV-2 infection. Nature Methods. 2022 19, 418–428.3. A brief history of organoids. Am J Physiol Cell Physiol. 2020 Jul 1;319(1):C151-C165.4. Single-cell analysis of patient-derived PDAC organoids reveals cell state heterogeneity and a conserved developmental hierarchy. Nat Commun. 2021 Oct 5;12(1):58265. Individual brain organoids reproducibly form cell diversity of the human cerebral cortex. Nature. 2019 Jun;570(7762):523-5276. Single-Cell Transcriptome Analysis Uncovers Intratumoral Heterogeneity and Underlying Mechanisms for Drug Resistance in Hepatobiliary Tumor Organoids. Adv Sci (Weinh). 2021 Jun;8(11):e2003897
