
时间:2026-02-03浏览次数:432
全外显⼦组测序(Whole Exome Sequencing,WES)是指利⽤探针捕获技术将全基因组外显⼦区域DNA捕获并富集后进⾏⾼通量测序的基因组分析⽅法。由于外显⼦测序只需针对外显⼦区域的DNA即可(例如:⼈类外显⼦组只占⼈类基因组⻓度的约1%,但是⽬前由DNA变异引起的疾病估计有85%以上来⾃于外显⼦组区域的变异),因此远⽐进⾏全基因组序列测序更简便、经济、⾼效,其⽬标区域覆盖度也更⾼,便于变异检测。

样本要求:
细胞:≥5×106个
动物组织:≥0.2g
植物组织:≥2g
微生物:5×106个或≥300mg
应用方向
精神类疾病、心血管类疾病、代谢类疾病、免疫类疾病等多种疾病研究家系样本或散发样本研究单基因疾病或复杂疾病研究
案例展示




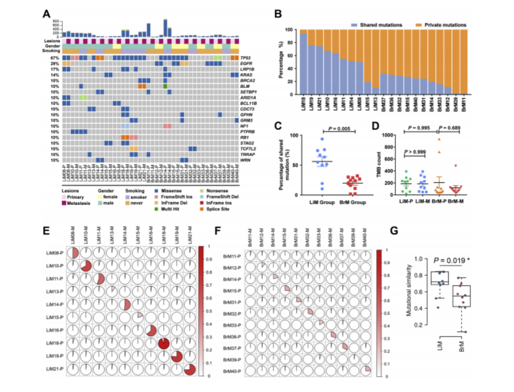
研究目的:利用外显子测序探索肺腺癌肝转移(LiM)或脑转移(BrM)的突变谱和进化模式
样本信息:26例肺腺癌患者[肝转移(N=10)或脑转移(N=16)]的84份组织和血液样本
结论: 常见的驱动基因突变TP53和EGFR,在配对的原发肿瘤和转移肿瘤之间高度一致。虽然各组之间的肿瘤突变负担相当,但LiM组在配对的原发病灶和转移灶之间的突变和拷贝数变异相似度明显高于BrM组(分别为p=0.019和p=0.035)。肺腺癌脑转移与肝转移进化模式完全不同,肝转移以线性进化模式为主,而脑转移则以平行进化模式为主。
分析流程

候选基因GO功能富集分析
以下为您展示GO功能富集的结果。GO功能富集分析,会分别生成CC(细胞组件)、BP(生物学途径)、MF(分子功能)三种结果。

候选基因KEGG通路富集分析
下图展示的是KEGG通路富集的散点图,横坐标表示富集在通路中的gene占总的富集基因的比例,纵坐标表示富集的KEGG通路名称。圆点大小表示富集到该通路的基因个数,颜色表示p-value。

基因-疾病表型关联性分析

